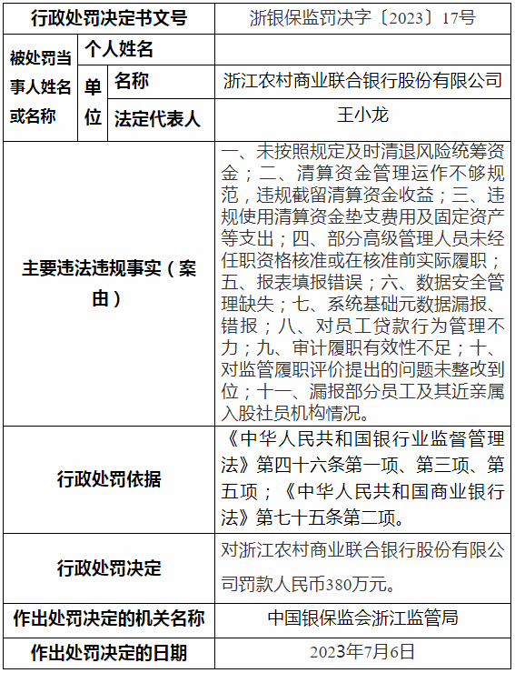
《银行科技研究社》消息:7月14日,国家金融监督管理总局发布的行政处罚信息显示,浙江农商联合银行因存在11项主要违法违规行为,依据《中华人民共和国银行业监督管理法》第四十六条第一项、第三项、第五项;《中华人民共和国商业银行法》第七十五条第二项,被银保监会浙江监管局罚款380万。

11项主要违法违规行为分别为:
一、未按照规定及时清退风险统筹资金;
二、清算资金管理运作不够规范,违规截留清算资金收益;
三、违规使用清算资金垫支费用及固定资产等支出;
四、部分高级管理人员未经任职资格核准或在核准前实际履职;
五、报表填报错误;
六、数据安全管理缺失;
七、系统基础元数据漏报、错报;
八、对员工贷款行为管理不力;
九、审计履职有效性不足;
十、对监管履职评价提出的问题未整改到位;
十一、漏报部分员工及其近亲属入股社员机构情况。
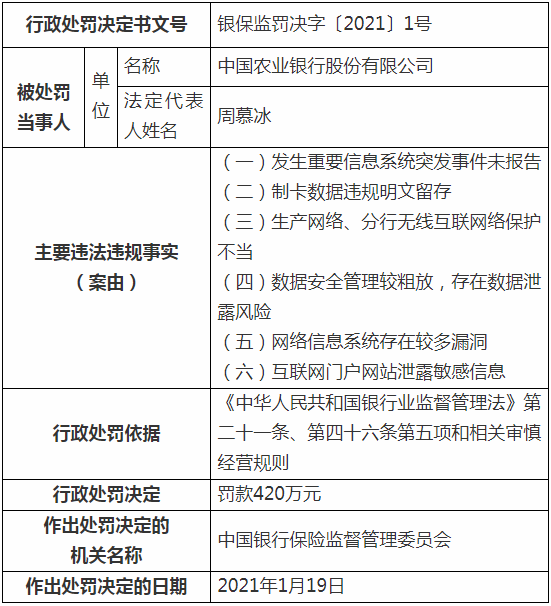
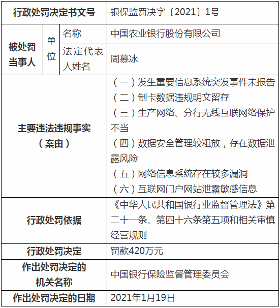
据《银行科技研究社》了解,关于数据安全管理问题,农行也曾被罚。原银保监会于2021年1月29日发布的罚单显示,农行因“数据安全管理较粗放,存在数据泄露风险”等6项主要违法违规行为被罚款420万。

从安全管理的角度看,四大行在近2年均有相关罚单。
原银保监会2023年4月3日发布的行政处罚信息显示,工行上海市杨浦支行存在“信息安全和员工行为管理不到位”等主要违法违规事实,被责令改正,并被罚款50万元。
2022年7月29日罚单显示,农行宁化县支行因“客户信息安全管理不到位”被罚30万元,一名相关负责人被禁止从事银行业工作3年。
2023年1月30日,中国人民银行安阳市中心支行发布的行政处罚信息显示,中行安阳分行存在8项违法行为,被警告,并被罚40.3万元。其中包括“违反安全管理规定”“未按照规定履行客户身份识别义务”“未合理确定本机构工作人员调取信息的范围、权限”等。
2022年7月28日,原银保监会发布的行政处罚信息显示,建行上海市分行因在2018年4月至2018年10月,信息安全和员工行为管理严重违反审慎经营规则,被责令改正,并被罚款50万元。一名员工对此负直接责任,被禁止从事银行业工作十年。
另外,其它银行的罚单也曾涉及信息安全管理问题。
比如银保监会2023年1月20日发布的行政处罚信息显示,民生银行宁波分行由于“案防管理不到位、客户信息安全管理不到位”被罚,合计罚款190万元。